
美國總統可用以加徵關稅之法律工具
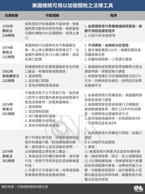
美國最高法院認定川普去年實施廣泛的全球性關稅無效後,川普揚言將動用1974年貿易法122條款,總統有權因應嚴重逆差導致美元貶值,開徵上限15%的關稅,最長150天;及長期沿用的301條款,授權貿易代表署調查並報復外國不公平、不合理或歧視性貿易行為。中央社製圖 115年2月21日
2026/02/22
授權種類說明
乙種授權照片僅能用於該授權種類用途、範圍,不能自行延伸使用,若有需用於其他種類或範圍,請再另外購買授權。
授權種類
使用範圍
必填
NT$ 600起
線上下載授權說明
- 所列標價皆以新台幣計價。
- 用本社購買使照片刊登於雜誌或書刊均以原價計費。
- 如使用於報紙、網站、廣告、宣傳品、展示(覽)之用,售價為原定價之三倍。
- 請於購買時正確選擇授權種類。
- 購買之圖片欲製作成平面媒體或電子媒體廣告,以作成一支廣告為限,售價為原定價之三倍。
詳細資料
原圖尺寸: 1371 × 1831 pixel
原圖解析度:96 × 96 dpi
照片編號: 20260222500100
關鍵字
熱門話題
相關報導
最新照片
起始時間
結束時間
分類
全部分類
排序
更多篩選
確定



